
本次V12.2更新聚焦开放能力与数据管理优化:新增向量知识库,增强语义检索能力,实现开放能力扩展与数据管理效能全面提升,推动企业知识管理向AI原生模式转型;API V3支持 OAuth 2.0个人授权,提升接口安全性与扩展性;同时批量附件支持导入更新与新增记录,优化数据处理效率;新增字段样式规则和管理入口,增强展示与交互控制能力;支持配置 Twilio 短信服务,拓展国际化通知能力。更多功能更新,欢迎阅读本文了解详情。
更新信息
- 更新时间:2026年4月2日晚上9点~11点
- 预计时长:1~2小时
- 是否停服:否
- 版本代号:Web 12.2
主要功能
- 向量知识库
- 提供OAuth应用集成,用户可以按个人身份权限操作HAP数据
- 批量导入附件更新/新增记录
- 业务规则增加样式规则,字段配置中显示管理入口
- 配置短信服务Twilio
应用
向量知识库
功能简介
向量知识库是明道云HAP平台内置的、具备语义检索能力的功能模块。它以应用中的工作表数据为知识来源,通过向量化技术,将记录内容、附件文档、讨论消息转化为可语义检索的知识片段,让AI能够理解“意思相近”的提问,而不仅仅匹配关键词。
适合以下场景:
- 员工问“怎么请假”,能找到标题为“带薪休假管理办法”的记录——即使两者没有相同的关键词
- 问“合同金额上限是多少”,能直接找到附件合同模板里的对应条款——附件内容同样可以被检索到
- 问“费用怎么算”,能找到“计费规则说明”相关内容——不需要知道原文的准确用词
创建知识库
1. 入口
进入应用管理后,在左侧导航栏中找到向量知识库入口。知识库只能使用本应用内的工作表作为知识来源,一个应用下可以创建多个知识库,同一张工作表也可以被多个知识库重复引用。

2. 创建流程
点击「创建知识库」后,系统会引导完成三步配置:
第一步:选择知识源(工作表)
选择本应用内需要纳入知识库的工作表,可同时选择多张表。
系统也会分析应用数据后,智能推荐多个知识库方案。

第二步:配置向量化字段
为每张工作表配置需要向量化的内容,支持以下几类:
- 字段:文本、文本组合、标题字段、富文本字段、级联(单条)、关联(单条)、他表-存储类型(文本、文本组合、富文本、附件)、附件字段
- 记录讨论:勾选后,该工作表记录下的讨论消息及讨论中的附件也将纳入向量化范围
此外还可以进行以下配置:
- 数据过滤:为工作表设置筛选条件,只对满足条件的记录进行向量化。
- 附件解析增强:开启后,对csv、xlsx、docx、pptx、pdf调用视觉模型解析,提升复杂文档的结构还原准确率。

第三步:确认创建
填写知识库名称和说明后点击创建,系统随即开始对所选内容进行解析和分块处理。
知识库名称和说明会被 AI Agent 用于理解这个知识库“存放什么信息”,建议填写得具体准确。

3. 分块和向量化
点击创建后立即进入此状态,系统对所选内容进行切分处理。

分块完成后,向量化不会自动开始,需要进入知识库手动点击【开始向量化入库】。
所有选定的工作表向量化完成后,知识库可正常检索。
4. 数据自动同步
当工作表中的记录新增、修改、删除后,对应的知识库内容会自动更新,无需手动操作。
📌注意:应用的导出、导入、复制、导入升级、备份还原同步不会同步知识库配置。
知识库使用
1. 检索测试
知识库详情页提供检索测试功能,直接模拟检索效果。
支持三种检索模式:
- 语义检索:基于语义相似度匹配,不依赖关键词完全一致。适合提问方式多样、用词不固定的场景,如问答、知识查询。
- 关键词检索:基于全文检索,要求词语精确匹配。适合查找特定编号、专有名词、术语等场景。
- 混合检索:结合语义和关键词两种方式综合排序,兼顾语义理解和精确匹配,适合大多数通用场景。

2. 工作流Agent 节点中使用知识库
Agent 节点支持设置知识库检索工具,可跨应用选择多个知识库。
检索工具支持两种配置模式:
- 自动:在每次检索知识库时,由 Agent 自主判断检索策略和参数。
- 自定义:手动配置检索策略和参数,与工作流检索节点相同。

3. 工作流新增知识库检索节点
可跨应用选择多个知识库,按需勾选;支持语义检索、关键词检索、混合检索三种模式,参见「检索测试」章节。
节点输出内容包括知识片段、来源信息(所属知识库、工作表、记录等)、得分等,供后续节点使用。

授权与计费
基础配额(随版本赠送)
- 标准版:10 万块
- 专业版:20 万块
- 旗舰版:50 万块
📌注:记录、附件及讨论经分块处理后,每个片段计为1个“向量分块”。
扩容与计费
- 检索费用:检索操作暂不额外计费
- 超额增购:配额用完后,可在组织管理后台购买扩充包(100元 / 1万块 × 年)
- 到期保护:版本到期后数据保留30天,逾期将自动清空
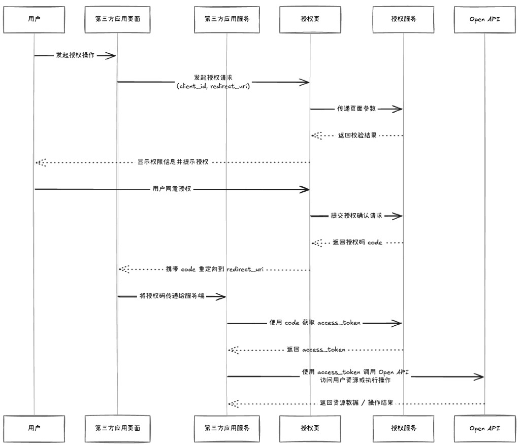
提供OAuth 2.0(个人授权)应用集成
个人授权的价值
1. 从“系统授权”升级为“用户授权”
- 应用鉴权模式:以应用管理员权限统一访问数据
- 个人鉴权:以用户自身身份进行访问控制
👉 本质变化:从「应用权限执行」转变为「用户身份执行」
2. 更细粒度的权限控制(Scope)
支持按能力范围进行控制:
- 指定资源:应用 / 工作表 / 行记录
- 指定操作:查询 / 创建 / 修改 / 删除
👉 核心价值:权限最小化(Least Privilege)、避免超管权限扩散、明确能力边界
3. 短生命周期凭证,降低安全风险
- 应用密钥:长期有效,泄露风险高
- OAuth Token:短期有效(默认1天),可刷新
👉 安全收益:风险窗口可控、凭证可轮换、泄露影响有限
4. 用户可随时撤销授权
个人鉴权机制支持:
- 用户主动终止授权
- 平台侧强制失效
- Token 自动过期
👉 核心意义:权限从“不可回收”变为“可控、可撤销、可管理”
5. 每一次调用都有明确身份归属
在个人鉴权模式下,每一次 API 调用都会记入日志:
- 用户身份
- 来源应用
- 操作行为
👉 为平台提供基础能力:审计与合规追踪、用户行为分析
功能介绍
权限:
- 平台管理员:可以创建第三方应用,与外部数据对接集成;私有部署客户可自行对接外部集成
- 组织管理员:可以控制组织下的数据被哪些第三方应用访问
- 用户:登录HAP 账号,查看授权范围,确认授权后,可以按个人权限获取/操作数据
管理:
- 明道云和 nocoly-HAP:能力由官方平台管理员统一提供与治理
- 私有部署:能力随部署交付;集成创建与治理由客户平台管理员自行维护
📌对接流程:详见开发指南

平台管理员创建第三方应用
- 填写基础信息➡️获取开发信息➡️配置接口权限范围


组织管理员管理数据访问范围
- 在组织后台-集成-第三方应用中,可以配置集成启用状态
- 查看可用的第三方应用、配置数据访问范围


- 组织管理员可以在日志中查看第三方应用对组织下的数据进行了哪些操作

用户查看授权状态
- 用户在个人账户下,可以查看到授权了哪些应用以个人权限访问数据
- 支持查看应用操作权限和主动终止授权;终止授权后,应用将无法访问到用户的数据


查看使用日志
- 在日志中,可以查看用户通过授权第三方应用操作的日志

工作表和字段
批量导入附件更新/新增记录
本次更新后支持批量导入附件,并按匹配结果自动更新已有记录或创建新记录。
一、入口
在工作表中,可以通过右上角的工具栏进入【导入附件】功能。

📌注意:只有拥有导入权限的用户才能使用该功能;如果当前工作表没有附件字段,则该功能不可用。
二、配置导入规则
进入导入设置后,需要配置文件匹配和写入规则。

1. 文件名匹配字段
选择一个字段用于 匹配工作表记录,系统会使用该字段的值与文件名进行匹配。匹配成功后,附件将写入该记录。
- 支持字段类型:文本、邮箱、电话、证件、自动编号、他表字段(文本 / 邮箱 / 电话 / 证件 / 自动编号)
- 不支持系统字段
2. 分隔符
用于从文件名提取前缀进行匹配。系统取首个分隔符前的内容为匹配值;未设置时使用完整文件名。若提取结果为空,则匹配失败。
例:文件名 ABC-001.pdf,分隔符 – ,匹配值为 ABC。
- 可选分隔符:_、–、. 、+
3. 文件写入字段
导入成功后,附件会写入该字段。
4. 写入方式
控制匹配成功后的写入方式。
追加(默认):保留原有附件,新文件追加到附件字段。
覆盖:清空原有附件,仅保留本次导入的附件;该操作不可撤销。
5. 匹配不到时新建记录
启用「匹配不到时新建记录」后,未匹配到记录的附件会自动创建新记录。
1. 附件归档规则
系统会根据文件名或文件名前缀判断哪些附件写入同一条记录。
-
-
- 未设置分隔符:按完整文件名分组,例如 A100.jpg 和 A100.pdf 会生成同一条记录。
- 设置分隔符:按文件名前缀分组(第一个分隔符之前的内容),例如 _ 为分隔符时,A100_合同.pdf 和 A100_报价.jpg 会生成同一条记录。
- 如果文件名前缀为空,例如 _合同.pdf,这类附件会生成同一条记录。
-
2. 新记录命名规则
创建记录时,系统会将文件名或文件名前缀写入「文件名匹配字段」。
例如:A100_合同.pdf(分隔符 _)会写入 A100。
以下情况不会写入字段:
-
-
- 「文件名匹配字段」为 他表字段 或 自动编号
- 文件名 不符合字段校验规则
-
3. 新建记录失败
如果表单中存在 其他强制校验必填字段,新建记录会失败。
三、上传附件
完成导入配置后,进入上传文件页面。

上传限制
- 单次最多上传100个文件
- 文件总大小不超过2GB
- 以先触发的限制为准
附件校验
不符合规则的文件无法上传,例如:
- 文件类型不允许
- 单个文件大小超出限制
- 文件命名不符合规则
四、返回导入设置
点击右下角导入设置可以返回上一步调整导入配置。

如果已经存在上传成功的文件,返回时为避免因字段变更导致附件校验冲突,将禁用文件写入字段。

五、导入
数据导入完成后,系统会发消息,通知用户导入结果。


业务规则新增样式规则
本次更新在业务规则中新增【样式规则】类型。用户可根据字段值条件动态设置字段的显示样式,使数据状态能够通过颜色或字体样式直观呈现。
该能力适用于库存预警、风险标识、状态提示等业务场景,可帮助用户快速识别关键数据,提高数据分析与决策效率。
新增规则类型:
- 业务规则新增「样式规则」,用于根据条件动态控制字段样式
支持的样式内容:
- 字段标题:颜色、字符样式(加粗 / 斜体 / 下划线 / 删除线)、字号大小
- 字段值:颜色、字符样式、字号大小
字段生效规则:
- 部分字段仅支持字段标题样式(如定位字段)
- 当选择多个字段时,仅对所有字段均支持的样式生效
- 不支持字段值样式的字段,其字段值样式不会生效
- 规则生效的位置:表单、表格视图
样式规则管理:
- 支持在业务规则入口统一新增、编辑、删除与查看样式规则
- 也支持在字段样式设置入口中对样式规则进行增删改查


同时,本次新增了部分字段的样式设置:
- 关联记录表格、查询记录表格:支持字段标题颜色、字符样式、字号大小
- 标签页、关联记录标签页表格、查询记录标签页表格:支持字段标题颜色、字符样式
- API 查询:支持设置按钮颜色与描边颜色
![]() |
![]() |
Excel 导入查重支持配置多个字段

快麦云打印
云打印是一种通过网络将打印任务发送到远程打印机的方式。
配置完成后,系统可以直接将数据发送到云打印服务,由云打印服务转发到指定打印机完成打印,无需在本地电脑安装打印驱动或保持浏览器开启。

用户只需在HAP中点击打印,即可远程完成标签、小票的打印。
价格
- 打印机价格:参考淘宝快麦网点,目前没有商务合作
- 网费:4G设备是60元/年,包含100M/月的流量 ;WiFi连接后即可使用,无网络年费
设备
- 专用设备,用户自行购买
备注:
- 私有部署环境下,需要提供一个可对外访问的服务接口,用于将打印指令发送至快麦云打印服务。打印任务将由快麦云负责下发至已绑定的打印设备完成执行。
- 4G设备只支持在国内使用。
附件字段支持调用PC端摄像头拍照上传
本次更新为附件字段新增 PC 端摄像头拍照上传能力。开启配置后,用户可直接调用电脑摄像头拍照并上传附件。
该能力适用于身份证拍摄、文件扫描等场景,简化上传流程,提高数据采集效率。
新增配置项:「PC端拍照」配置。默认关闭,需要手动勾选开启。

摄像头权限调用:点击拍照后将请求浏览器摄像头权限,用户授权后即可使用摄像头进行拍摄上传。
数量限制:单次最多支持拍摄并上传10张照片。


子表统计行支持配置统计字段
本次更新为子表统计行新增统计字段配置能力,管理员可预设需要统计的字段及统计方式,并将配置保存到后端统一生效。同时在使用侧仍保留灵活调整能力,用户可临时选择或修改统计方式而不影响配置。
未预设字段行为:
- 未设置统计方式的字段,可在使用侧子表底部临时选择统计方式
- 临时选择的统计方式不做记忆
已预设字段行为:
- 已设置统计方式的字段,用户在使用时仍可调整统计方式
- 修改仅当前使用生效,不会覆盖原有配置

关联记录弹窗中的记录增加显示方式:列表
本次更新为关联记录选择弹窗新增“列表”显示方式。相比原有表格分页加载方式,列表模式可一次加载更多记录,并通过滚动继续加载,减少了跨页选择受限带来的反复搜索与筛选操作,提升大批量关联时的选择效率。
新增显示方式设置:
- 关联记录(卡片、表格)在弹层设置中选择新增「列表」显示方式
- 显示方式
- 表格(默认)
- 列表
- 展示内容:列表模式下仅显示记录标题,不显示其他字段信息
- 加载方式:下一次性加载 1000 条记录,支持滚动继续加载更多记录
适用场景:
- 适合关联记录较多、需要连续浏览和快速选择的场景
- 可减少因表格分页导致的多次搜索、筛选与重复操作


工作流和审批
工作流增加知识库检索节点, Agent节点-知识库检索工具
工作流增加明细开票节点及支持开票备注
工作流新增【明细开票节点】,支持按订单/商品明细逐条生成发票明细行,实现订单与发票一一对账,精准满足需要明细核销的业务开票场景。


在类目及明细开票节点中新增发票备注配置,支持动态填充购方开户行、账号、地址、电话等信息,也可自定义备注内容,灵活满足不同场景的发票备注要求。

审批流中可以添加更多节点
审批流现已支持添加更多动作节点,除审批类节点外,还可配置数据处理、通知、AI、API等能力。
流程可在审批过程中自动处理数据或触发系统操作,实现更高效的自动化流程。

流程中止可以更新数据
中止后可自动更新指定字段的数据,用于记录流程终止状态或同步相关信息。

API 集成
API 集成:已上架的API连接允许配置编辑权限

集成API +工作流,提供自动清理日志配置
- 私有部署环境,提供 API 集成日志开关
- 工作流设置自动清理执行历史

- 审批流程允许单独设置日志清理配置

应用V3 API:获取应用下知识库+知识库检索

应用 V3 API:根据表id行id获取审批流程执行列表+详情接口

组织管理
集成国际短信服务Twilio
支持发送国际短信至港澳台/国际地区。
- 平台版/私有部署配置路径:平台管理➡️集成➡️基础➡️短信服务

- 组织管理配置路径:组织管理➡️集成➡️配置Twilio


收费注意:短信费用由Twilio平台收取,请保证Twilio账号费用充足,以防短信无法正常发出。
组织管理员权限项细化
原“成员与部门和汇报关系”权限项现已重命名为“组织架构”,并细分出四项独立的子权限:成员、部门、汇报关系以及工作流获取组织信息。

应用日志拆分出四项独立的子权限:应用管理、记录操作、用户行为。

第三方集成:一个组织支持绑定多个服务号
组织后台现支持授权绑定多个微信服务号,外部门户扫码登录、模板消息推送、微信支付等场景均可按需指定对应服务号,轻松应对多品牌、多业务线的差异化运营需求。

AI相关
AIGC节点提示词-动态值支持引用整条记录
AI Agent节点支持引用 整条工作表记录 作为动态值。

系统将该记录中除附件外的字段数据提供给AI。

Mingo支持文档上传
Mingo优化应用信息
在应用中打开Mingo,新增功能【优化应用信息】,通过AI优化应用的命名和图标。


支付与开票
电子开票支持发票冲红及发票备注
组织后台开票记录支持对蓝票进行冲红操作,实现开票闭环。

针对支付订单的发票支持发票备注配置,开启后可设置发票备注内容,购方信息及自定义备注内容可在工作表配置。

【H5】相关和其他优化
【H5】批量打印
- 支持模板类型(Excel / Word)
- 支持快麦云打印

备注:因为【下载】兼容性问题,支持平台仅有:移动端浏览器、飞书。
地图视图支持设置初始位置、定位当前位置、缩放级别
本次更新增强了地图视图的定位与展示能力,支持设置初始显示位置、记忆缩放级别及在地图上直接创建记录。
该能力适用于门店管理、客户分布、资产巡检等场景,用户可根据业务需要快速定位地图中心,提升地图视图的可用性与操作效率。
地图创建记录:
- 在地图上单击任意位置即可创建记录,系统会将点击位置的经纬度自动写入地图视图指定的定位字段
- 该能力移动端暂不支持
缩放级别记忆:
- 地图视图会记忆用户当前的缩放比例,再次进入视图时保持上次使用的缩放尺度。
新增默认视图显示设置:
- 所有位置(默认)
- 指定位置
- 固定位置:将配置的位置作为视图中心点
- 当前位置:进入视图时请求定位权限,将用户当前位置作为地图中心
定位权限处理:
-
-
- 若用户允许定位,则以当前位置作为视图中心
- 若用户拒绝定位,则默认以北京为视图中心
-
- 地图服务支持:
- 支持高德地图与谷歌地图
- 使用谷歌地图时,获取当前位置需站点启用 HTTPS,否则将使用默认城市

在自定义页面的视图组件增加配置
本次更新增强了自定义页面中视图组件的能力配置,新增对筛选、草稿箱、导入入口的独立控制。管理员可根据页面用途灵活决定组件能力是否开放。帮助提升页面操作效率,缩短操作路径。
自定义页面中的视图组件新增以下可配置项:
- 筛选:默认勾选
- 草稿箱:默认勾选
- 导入:默认不勾选
- 开启后可在视图组件中使用导入能力
- 导入的数据结构与工作表保持一致
📌当自定义页面被分享时,视图组件中不显示上述 3 个入口。
流程待办增加组织筛选和时间排序
支持按组织筛选,便于快速定位和处理相关审批任务。

外部门户优化
外部门户新增两项外部用户管理配置:支持独立控制外部用户是否可修改账号信息及个人扩展信息,灵活适配不同场景的用户信息管理策略。

外部门户屏幕水印现支持自定义文字,用户可自行设置专属水印内容,有效保护页面信息安全,兼顾品牌与数据防护需求。





